設計・開発・提案力

お客様の要望を叶えたい。

基板ハード設計、マイコンソフト設計、メカ設計、パソコンソフト設計、通信、言語、PLC等これまで培ってきた幅広い要素技術を用い、お客様の「テーマ」を具体化します。

シームレスなお手伝いができる設計開発要素

2D筐体設計

電子回路設計

AUTO CADによる精密筐体板金設計と電気部品の高密度実装設計に実績があります。また、汎用キャビネットへのレイアウト、 装置機体内に入り込む電装シャーシ設計にも対応致します。

3D筐体設計

メカ設計

AUTO CADによる精密筐体板金設計において、3D設計の実績があります。3D-CADで行うことにより製作完成品の直観的なイメージ が即時に得られます。

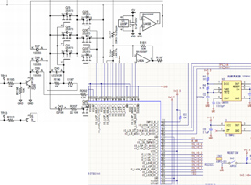
電子デジタル・アナログ回路設計

基板アートワーク設計

Altium Designer(Protel)による電子回路設計の実績があります。マイコン、FPGA/PLDなどを使用した制御設計、通信モジュール を使用した回路設計、太陽光発電に使用するコンバーター回路設計などの実績があります。

基板アートワーク設計

パワー計測設計

Altium Designer(Protel)によるアートワーク設計の実績があります。 また、高密度実装における多層基板設計にも対応致します。

ソフトウェア設計

基板計測デバッグ

VB、C#、C言語をはじめとするマイコン及びPCアプリケーションソフト設計の実績があります。また、制御、計測などに特化した 高速処理アプリケーションソフト設計にも対応致します。

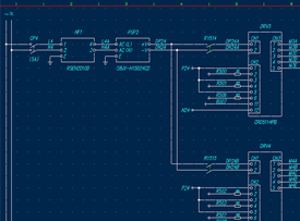
電気制御回路設計

基板計測デバッグ

AUTO CADによる電気回路設計の実績があります。各装置設備などの制御設計はもちろん、太陽光発電装置などの電気回路 設計、パワーデバイス試験などの電力回路設計にも対応致します。

PLC制御ソフト設計

基板計測デバッグ

キーエンスをはじめとする各制御機器メーカーの開発ツールを使用した設計の実績があります。MMIとしてのタッチパネルも 各制御機器メーカーの作画ツールによる設計対応致します。

パワーデバイス計測アッセンブリ設計

基板計測デバッグ

各社計測及び電源モジュールのアッセンブリによるデバイス部品計測装置設計の実績があります。高電圧、大電流部品などの 計測設計にも対応致します。

計測プロセスメカ機構設計

基板計測デバッグ

AUTO CADによるメカ設計において、電気、電子、計測の設計と連携した機構設計の実績があります。いわば当社の強みで 設計実務においては極めてスムーズです。

精密メカ機構設計

基板計測デバッグ

メカ設計において、高い精度を要求される装置の設計実績があります。機械加工業者(協力工場)との連携により、精度の 高いメカ設計にも対応致します。

さらに私達は、常に視野を広く持ちあらゆる「成長産業」にチャレンジし続けます。

 お問い合わせはこちらまで